西瓜视频

西瓜视频 —— 西瓜视频 欢迎您!今天是:

西瓜视频 (旧)

党建工作
当前位置: 西瓜视频  >  正文

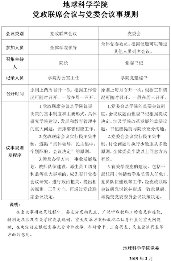
西瓜视频 党政联席会议与党委会议事规则

时间:2020-09-29   来源:    访问量:

地址:湖北省武汉市蔡甸区蔡甸街大学路111号

邮编:430100

电子信箱:[email protected]

学院办公室:  027-69111650          教学办公室 :  027-69111218

一流学科建设办公室:  027-69111109          学生工作办公室:  027-69111203